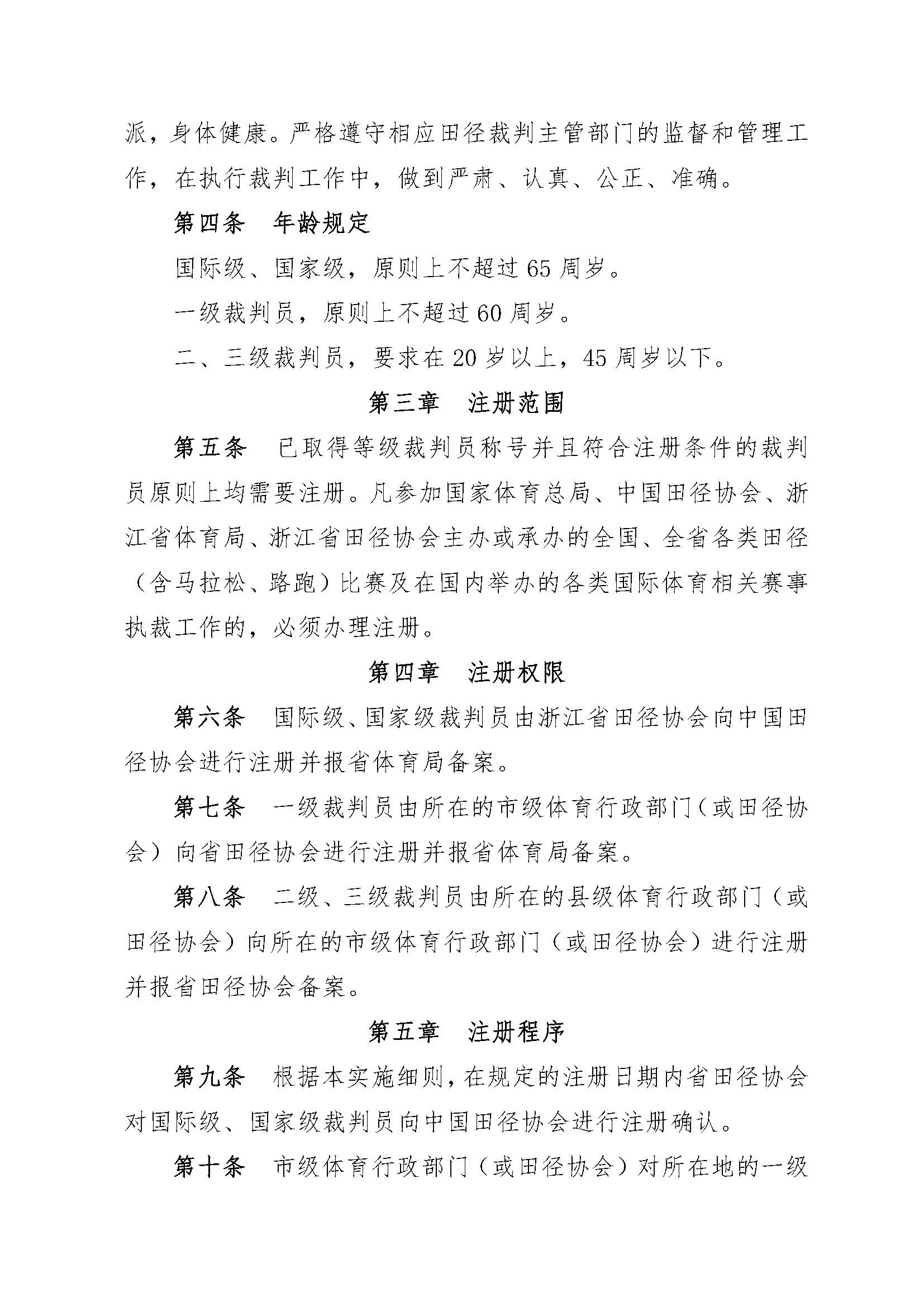
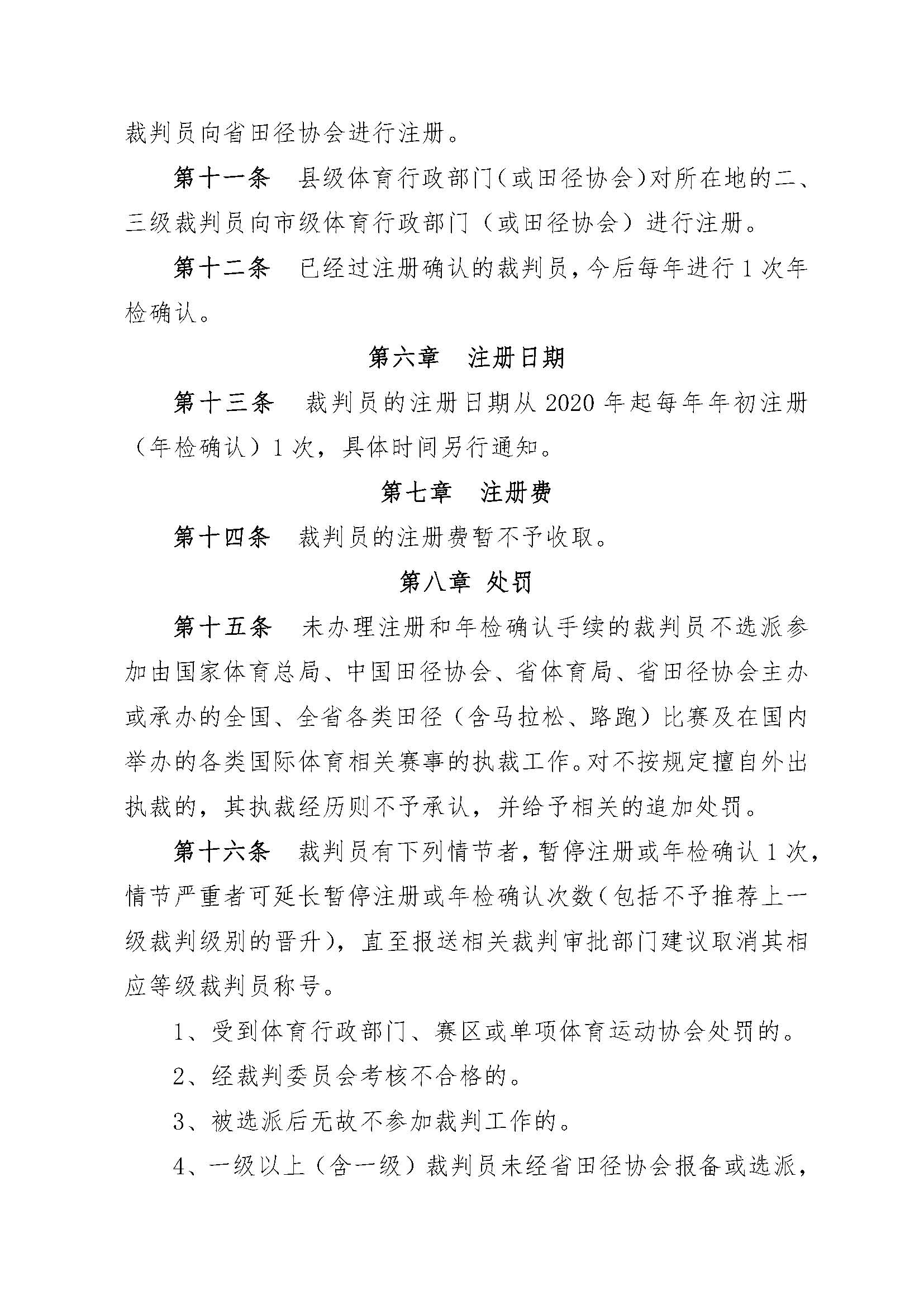
9312
来源:浙江省田径协会 / 作者:浙江省田径协会
2020年1月16日 11:44
・2022年U系列田径联赛浙江赛区资格赛(台州站)竞赛规程(IV级赛事)
・2024年浙江省田径协会赛事活动计划
・2023 年 U 系列田径联赛浙江赛区资格赛(台州站)规程
・2025年度浙江省田径协会赛事/活动计划表
・2023 年 U 系列田径联赛浙江赛区资格赛(台州站)补充通知
・2023年浙江省田径竞赛计划
・2023年“多威杯”U系列田径联赛浙江赛区资格赛(嘉善站) 竞赛规程(IV级赛事)
・2022年“多威杯”U系列田径联赛浙江赛区资格赛(杭州站)暨浙江田径基地特许赛补充通知
・2022年U系列田径联赛浙江赛区资格赛 (台州站)补充通知(二)
・2023年“多威杯”U系列田径联赛浙江赛区资格赛(嘉善站)补充通知Ⅱ
・2023年“多威杯”U系列田径联赛浙江赛区资格赛 (嘉善站)补充通知
・关于举办2020年全国U系列田径通讯赛(浙江赛区)的通知